Login Orbit

Forgot your password?
  • Orbit Logo

    please login to manage web,click to open login window

  • home

Orbit

  • Language
    • English
    • 繁體中文
    • 简体中文
  • Language
    • English
    • 繁體中文
    • 简体中文
:::

Orbit Logo Orbit

:::
  • News
    • Announcement
    • Events
    • Recruit
    • Admission
    • Scholarship
    • Others
  • Introduction
    • Introduction
    • Development
    • Location
    • Faculty
  • Faculty
    • Faculty
    • Staff
    • Bachelor
    • Master
    • Ph. D.
    • Alumni
  • Admission
    • Bachelor
    • Master
    • Ph. D.
  • Curriculum
  • Download
  • Students Info.
    • Student Association
    • Scholarship
    • Documents
    • Alumni
  • Web Sources
    • Campus
    • Off-Campus
    • Relation
    • Academia
    • Others
  • Gallery
  • Contact Us
Banner image
Banner image

      繼續播放

      暫停播放

    :::

    • Announcement
      • Events
        • Recruit
          • Admission
            • Scholarship
              • Others

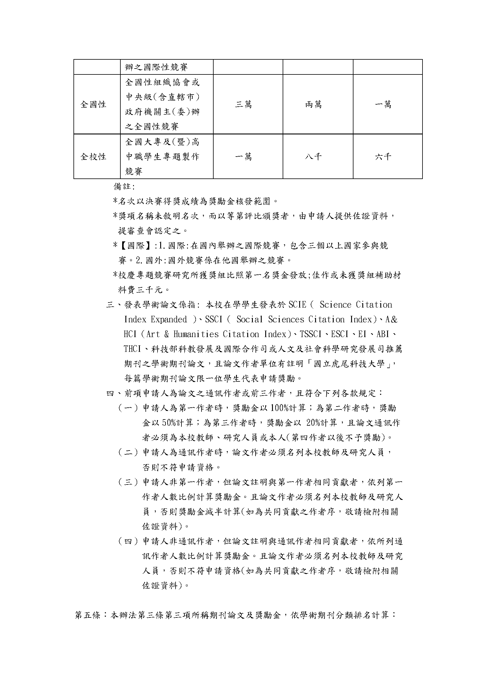
                [系上公告]常陽興業公司捐款獎學金申請辦法

                • 2025-03-04
                 
                • 公文 期刊論文切結書

                Line icon Share
                Tweet
                Print this page
                Ruling DigitalVisits : 7996